- Home
- Über uns
- Im Notfall richtig handeln
- Notruf und Erste Hilfe
- Warnung und Alarmierung
- Zivilschutz
- Brandverhütung
- Berufsfeuerwehr
- Wildbachverbauung
- Hydrologie und Stauanlagen
- Funkdienst
- Beiträge, Konzessionen und Genehmigungen
- Veröffentlichungen
- Transparente Verwaltung
- Übersichtsseite
- Allgemeine Bestimmungen
- Organisation
- Beratungsaufträge
- Personal
- Wettbewerbe
- Performance
- Kontrollierte Körperschaften
- Tätigkeiten und Verfahren
- Maßnahmen
- Ausschreibungen und Verträge
- Subventionen, Beiträge, Zuschüsse, Vergünstigungen Vereinbarungen
- Bilanzen
- Vermögensverwaltung
- Kontrollen und Erhebungen über die Verwaltung
- Dienste und Leistungen
- Zahlungen
- Öffentliche Bauten
- Planung und Raumordnung
- Umweltinformationen
- Konventionierte private Sanitätsstrukturen
- Außerordentliche Maßnahmen und Notfälle
- Weitere Inhalte
- Aktuelle Projekte
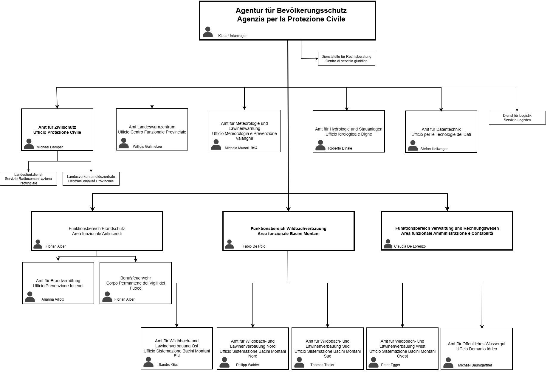
Gliederung der Ämter
Angabe der Zuständigkeiten einer jeden Organisationseinheit und der Namen der verantwortlichen Führungskräfte, sowie Erläuterung der Organisation der Verwaltung anhand des Organigramms oder ähnlicher grafischer Darstellungen
Die Agentur für Bevölkerungsschutz des Landes Südtirol, errichtet mit Dekret des Landeshauptmanns vom 4. Dezember 2015, Nr. 32, ist eine vom Land abhängige Körperschaft des öffentlichen Rechts mit Organisations-, Verwaltungs-, Buchführungs- und Vermögensautonomie.
Verwaltungsstruktur der Autonomen Provinz Bozen: Dekret des Landeshauptmanns vom 26. März 2024, Nr. 3 und Gliederung der Ämter der Autonomen Provinz Bozen.